Home
Contact
Students Login
Online Payment
NIRF
NBA
NAAC
IQAC
About Us
Profile
Mission, Vision and Core Values
Governance
Management
About Management
President
Former Presidents
Administration
Director
Principal
Bursar
Former Directors
Former Principals
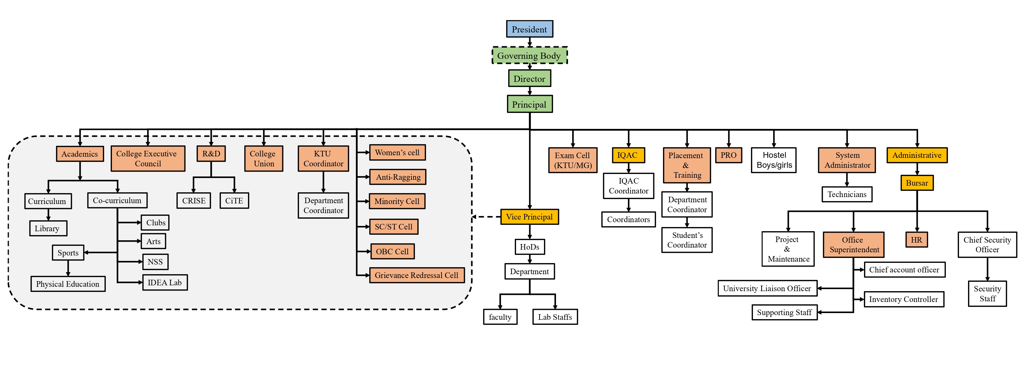
Organization Diagram
Accreditation
NBA
NAAC
NIRF
Councils & Committees
College Council
College Executive Council
Career Guidance & Placement Cell
Continuing Education Cell
Industry-Institute-Interaction Cell
Consultancy Cell
Central Computing Facility Committee
Library Council
Community Service Cell
Professional Bodies
Green Protocol Committee/Eco Club
Students Council/College Union
College Website Committee
Student’s Welfare Committee
Counselling Centre
Bus & Transportation Committee
College Sports Council
Internal Complaint Committee
Women’s Cell
Staff Welfare Committee
PTA Executive Committee
Canteen Committee
Executive Committee of Alumni Association
Disciplinary Action Committee
Exam Cell (KTU - Internal/University)
Minority Cell
SC/ST Committee
OBC Cell
Extra-Curricular Activities Committee
Faculty Selection Committee
Hostel Committee
Exam Cell (M.G.U)
Student’s Grievances Redressal Committee
IIC (Institutions Innovation Council)
IEDC
CiTE
C - RiSE
Anti- Ragging Committee
Faculty/Staff Grievances Redressal Committee
Planning and Monitoring Committee
Academic Council
Academics
B.Tech Admission
Courses
Academic Calendar
2025-26 (S4, S6,S8)
2025-26 (S2)
Curriculum
2019 Scheme
Departments
Civil Engineering
Computer Science & Engineering (Artificial Intelligence)
Computer Science & Engineering
Electrical & Electronics Engineering
Electronics & Communication Engineering
Mechanical Engineering
Science & Humanities
facilities
Library
Central Computing Facility
Language Lab
Physical Education
ICT Facilities
Media Centre
Health Club
Cafeteria
Infrastructure Facilities
Hostels
Chapel
Staff Welfare
Transportation
Co-curricular
Swastika (Tech Fest)
Thandava (Arts Fest)
Graduation Ceremony
NSS
ALUMNI
Women's Cell
Centers
Placements
Gallery
Photo gallery
Video Gallery
Admission 2026
About Us
Profile
Mission, Vision and Core Values
Governance
Management
Administration
Organization Diagram
Accreditation
Councils & Committees
Academics
B.Tech Admission
Courses
Academic Calendar
Curriculum
Departments
Civil Engineering
Computer Science & Engineering (Artificial Intelligence)
Computer Science & Engineering
Electrical & Electronics Engineering
Electronics & Communication Engineering
Mechanical Engineering
Science & Humanities
Faclilities
Library
Central Computing Facility
Language Lab
Physical Education
ICT Facilities
Media Centre
Health Club
Cafeteria
Infrastructure Facilities
Hostels
Chapel
Staff Welfare
Transportation
Co-curricular
Swastika (Tech Fest)
Thandava (Arts Fest)
Graduation Ceremony
NSS
ALUMNI
Women's Cell
Centers
Placements
Gallery
Photo gallery
Video Gallery
Home
About Us
+
Profile
Mission, Vision and Core Values
Governance
Management
+
About Management
President
Former Presidents
Administration
+
Director
Principal
Bursar
Former Directors
Former Principals
Organization Diagram
Accreditation
+
NBA
NAAC
NIRF
Councils & Committees
+
College Council
College Executive Council
Career Guidance & Placement Cell
Continuing Education Cell
Industry-Institute-Interaction Cell
Consultancy Cell
Central Computing Facility Committee
Library Council
Community Service Cell
Professional Bodies
Green Protocol Committee/Eco Club
Students Council/College Union
College Website Committee
Student’s Welfare Committee
Counselling Centre
Bus & Transportation Committee
College Sports Council
Internal Complaint Committee
Women’s Cell
Staff Welfare Committee
PTA Executive Committee
Canteen Committee
Executive Committee of Alumni Association
Disciplinary Action Committee
Exam Cell (KTU - Internal/University)
Minority Cell
SC/ST Committee
OBC Cell
Extra-Curricular Activities Committee
Faculty Selection Committee
Hostel Committee
Exam Cell (M.G.U)
Student’s Grievances Redressal Committee
IIC (Institutions Innovation Council)
IEDC
CiTE
C - RiSE
Anti- Ragging Committee
Faculty/Staff Grievances Redressal Committee
Planning and Monitoring Committee
Academic Council
Councils & Committees
Academics
+
B.Tech Admission
Courses
Academic Calendar
+
2025-26 (S4, S6,S8)
2025-26 (S2)
Curriculum
+
2019 Scheme
Departments
+
Civil Engineering
Computer Science & Engineering (Artificial Intelligence)
Computer Science & Engineering
Electrical & Electronics Engineering
Electronics & Communication Engineering
Mechanical Engineering
Science & Humanities
Library
Central Computing Facility
Language Lab
Physical Education
ICT Facilities
Media Centre
Health Club
Cafeteria
Infrastructure Facilities
Hostels
Chapel
Staff Welfare
Transportation
Centers
Placements
Gallery
+
Photo gallery
Video Gallery
Admission 2026
Home
Contact
Students Login
Online Payment
NIRF
NBA
NAAC
IQAC
Apply Now
Organization Diagram
Organization Diagram
Home
/
About Us
/
Organization Diagram
Click here to download